perimetr-shop.ru - интернет-магазин товаров для загородного строительства и ремонта, основным направлением компании является продажа сайдинга и фасадных панелей. Компания является официальным дилером брендов сайдинга и панелей: Docke, Grand Line, Альта профиль, Decover, Cedral. Интернет-магазин реализует товары по Санкт-Петербургу с доставкой или самовывозом.
Тематика товаров для загородного строительства имеет среднюю конкуренцию, с сезонностью. Глобальная цель клиента — увеличить количество заявок на покупку продукции, увеличить посещаемость сайта и видимость в поисковых системах. Наша задача в рамках этой цели — осуществить продвижение сайта в регионе Санкт-Петербург в Яндекс и Goolge.
Ход работы над проектом
Клиент обратился к нам с сайтом на CMS Bitrix, с шаблоном разработчика Аспро. По информации клиента предыдущий подрядчик показал слабый результат за пол года.

На начало продвижения видимость сайта в Яндекс была низкой - всего 7% поисковых запросов в топ-10 и большинство низкочастотные, в гугл сайт отсутствовал. После технического, поискового и юзабилити анализа сайта мы предложили внести ряд доработок.
Вместе с клиентом был выбран KPI (показатель эффективности продвижения) - на 6 месяцев: прирост позиции в ТОП-10, посещаемости и заявок с сайта. Наша команда провела анализ конкурентов, разработала стратегию продвижения, которая позволяла получить максимальный результат за согласованный срок.
1 этап
На основе анализа конкурентов были внесены доработки на сайт для улучшения навигации, удобства, а также для увеличения конверсии. Эффективность SEO продвижения интернет-магазина в первую очередь зависит от коммерческих факторов:

- Ассортимент магазина, его полнота по сравнению с конкурентами;
- Количество и качество страниц сайта, распределение товара по структуре;
- Наличие служебных страниц и их наглядность;
- Удобство покупки как на сайте, так и в момент получения товара;
- И другие факторы
2 этап
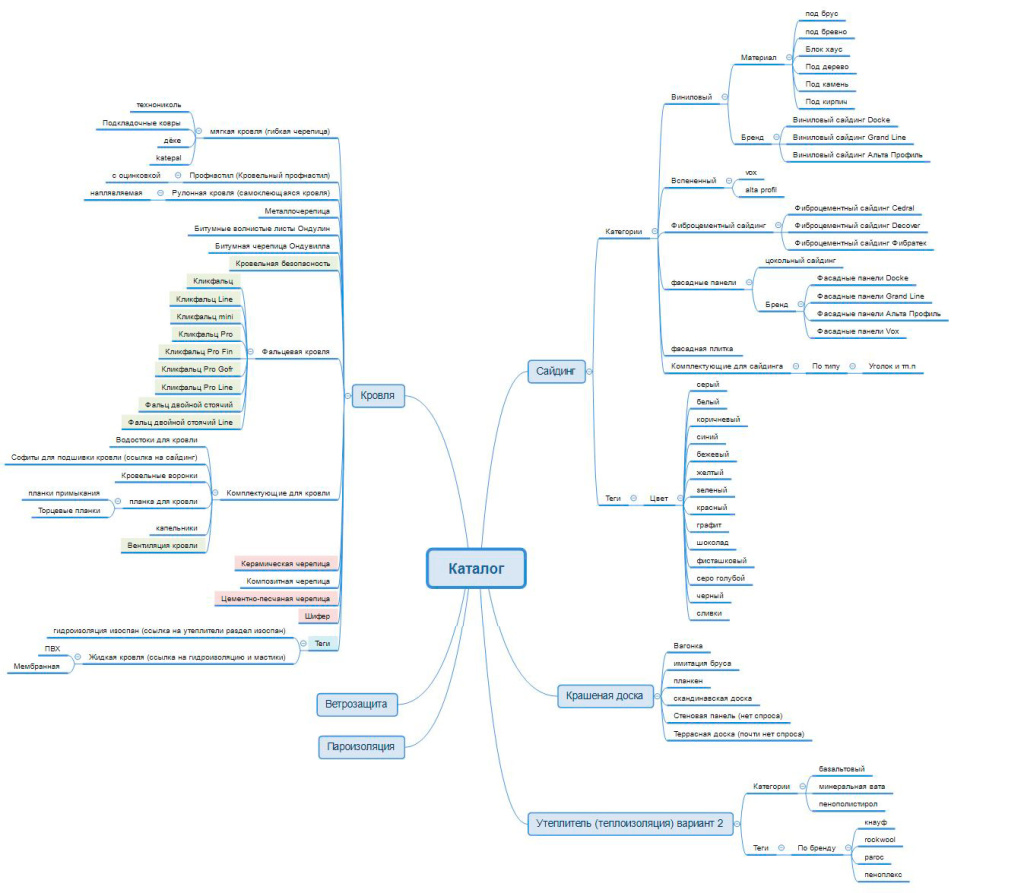
Нами были проведены работы по сбору списка продвигаемых запросов с учетом сезонности, а затем их кластеризация. Далее мы спроектировали структуру категорий каталога интернет-магазина исходя из спроса и анализа конкурентов.

3 этап
После внесения доработок на сайте были проведены комплексные работы по внутренней и внешней оптимизации:
- Провели анализ индексации сайта и внесли корректировки;
- Проверили корректность страниц в выдаче поисковых систем;
- Настроили robots.txt, sitemap.xml;
- Провели конкурентный анализ страниц по основным SEO параметрам;
- Написали LSI тексты для согласованного списка запросов и страниц;
- Разместили дополнительный визуальный контент (изображения, иконки, видео);
- Сформировали и заполнили Title, и метаданные на основе конкурентного анализа страниц в ТОП-10;
- Добавили/изменили заголовки h1-h3 на основе конкурентного анализа страниц в ТОП-10;
- Провели анализ ссылочной массы конкурентов;
- Приступили к планомерному выполнению ссылочного наращивания (регистрация в тематических каталогах, публикация постов ссылками на форумах).
SEO продвижение интернет-магазина сайдинга
При продвижении по ключевым словам и запросам которые важно дожать до топ-10, не достаточно стандартных шагов оптимизации. В данном случает требуется проводить анализ категорий товаров по основным seo параметрам конкурентов из топа Яндекса (контента, ссылочной массы, внутренних ссылок, структуры, полноты названий товаров, коммерческих факторов, ассортимента) и топа Google. По итогам анализа на основании отчета внедряются изменения на страницы категорий (расширяется ассортимент и вносятся изменения в сортировку и наименование товаров) и другие изменения.

Результаты за 8 месяцев работы
Рост посещаемости сайта по ключевым запросам:

Прирост позиций в топ-10:


Прирост количества заявок:

Итого результаты
- +800 согласованных поисковых запросов в ТОП-10 за 8 месяцев;
- Увеличили посещаемость в 3 раза;
- Максимальная видимость среди конкурентов в Яндекс
- Сайт начал расти в Google (прирост на 3%)